Salta el contingut

UT02.- Disseny de sistemes de gestió de compliment normatiu.

En aquesta unitat actuarem com a oficial de compliment, i desenvoluparem un sistema de gestió de compliance basat en la metodologia proposada per estàndards internacionals reconeguts.

Al llarg d'aquesta unitat desenvoluparan una sèrie de competències sobre el desenvolupament de sistemes de gestió de compliment normatiu amb l' objectiu de:

  1. Recollir les principals normatives que afecta els diferents tipus d' organitzacions.
  2. Establir recomanacions vàlides per a diferents tipus d' organitzacions d' acord amb la normativa vigent.
  3. Realitzar anàlisis i avaluacions de riscos de diferents tipus d' organitzacions.
  4. Documentar un sistema de compliment normatiu.

Aquesta unitat està enfocada als sistemes de gestió de compliment desenvoluparà els continguts següents:

  1. Sistemes de Gestió de Compliance.
  2. Entorn regulatori d' aplicació.
  3. Anàlisi i gestió de riscos, mapes de riscos.
  4. Documentació del sistema de compliment normatiu dissenyat.

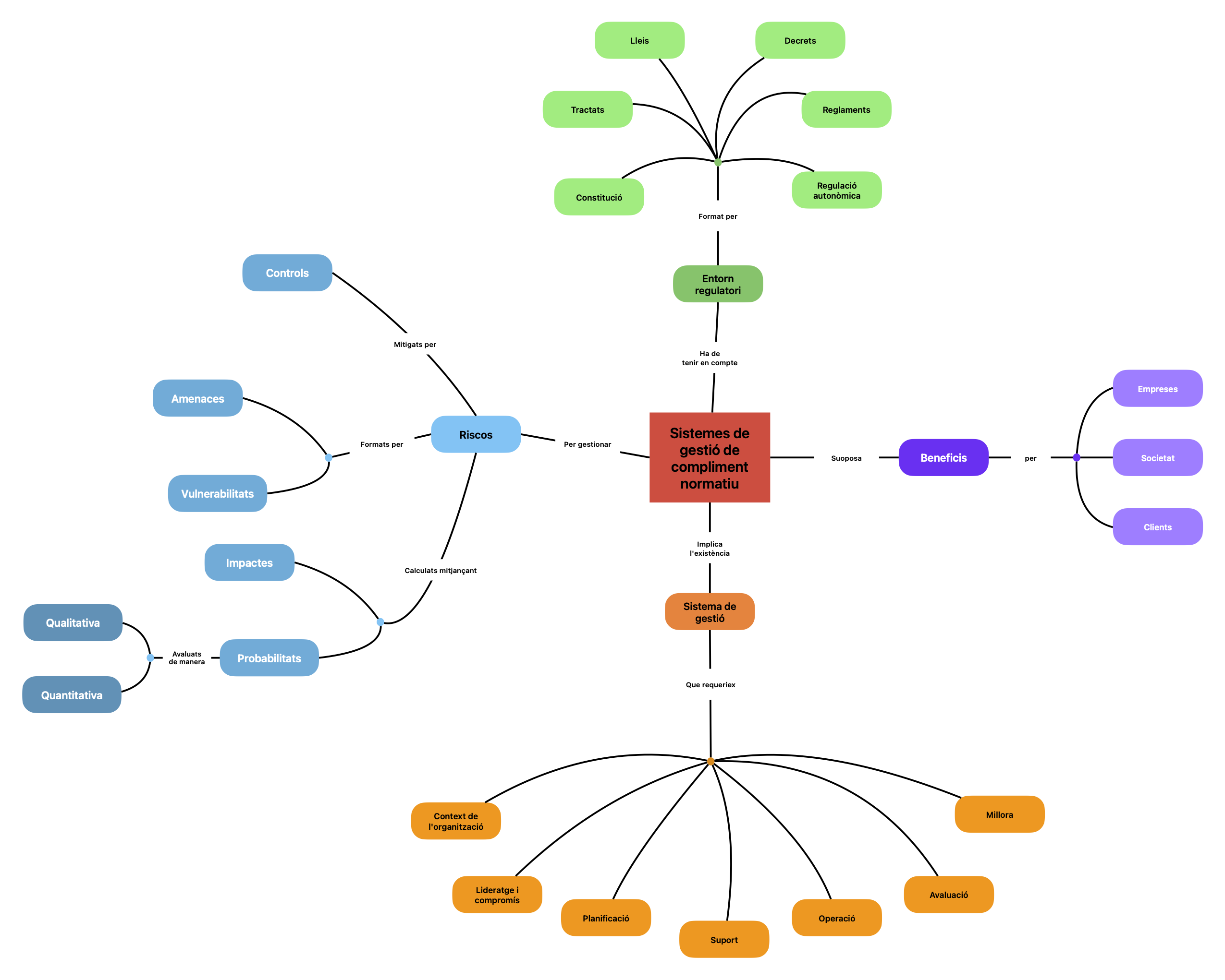
Diagrama conceptual

Mapa conceptual

mapa_conceptual
Mapa conceptual unitat 2

1.- Sistemes de gestió de compliance

Definició d'un sistema de gestió de compliance

Foto de pixabayImage by
Foto de Pixabay(CC0)